长者助手
首页
网站地图
服务协议
隐私政策
关于我们
董事长致辞
公司介绍
组织架构
企业文化
业务概览
公司荣誉
大事记
品牌专区
宣传片
宣传册
《@紫金》
资讯中心
公司动态
公益活动
媒体报道
客户服务
产品专区
集合产品
标品固收
现金管理
配置类TOF
财富管理服务信托
慈善信托
业务办理指南
产品认购指南
账户变更指南
资产证明开具指南
受益权转让指南
客户活动
投诉咨询
投诉流程
投诉渠道
在线投诉与咨询
消费者权益保护
消保政策法规
投资者教育
以案说险
反洗钱专区
信息披露
公司年报
重大事项公告
社会责任
产品公告
成立公告
管理报告
清算报告
其它报告
产品净值
其它公告
联系我们
人才招聘
联系方式
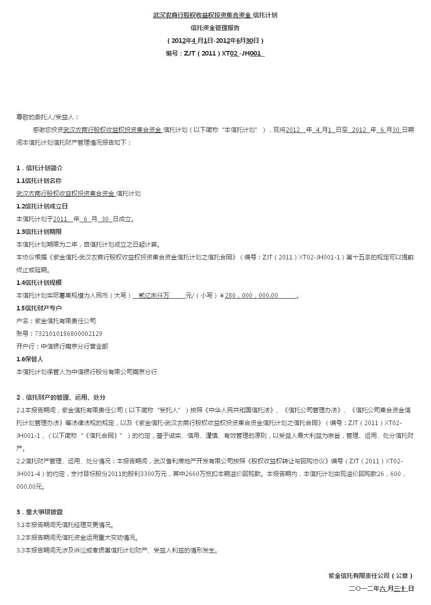
首页 > 信息披露 > 产品公告 > 管理报告
发布时间:2012年07月02日
客户服务与投诉热线 400-895-8888 (工作日9:00-12:00,14:00-18:00)
南京市鼓楼区中山北路2号紫峰大厦30层、31层、35层、36层
官方微信
官方小程序
Copyright@2023紫金信托有限责任公司苏ICP备13018483号-1本网站支持IPv6访问紫金信托官网隐私政策